泰國觀光局台北辦事處處長陳漢民(前排右4)致贈獎牌予2005年17家金品行程業者
泰國觀光局台北辦事處處長陳漢民強調,「泰國觀光局旅遊品質保障薦證,只是推薦獲得薦證的行程,不是推薦任何一家旅行社,且如有旅客投訴,則將其旅行社列入黑名單,做為下一次考核的依據。」
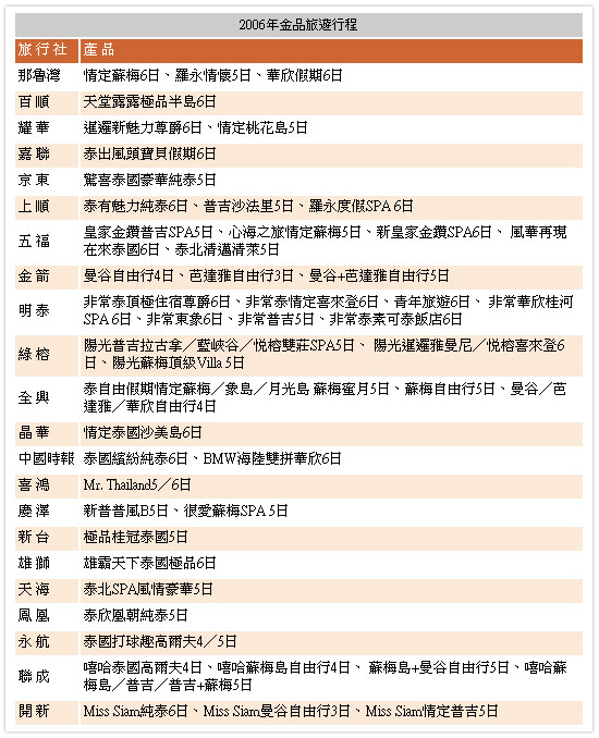
泰國觀光局台北辦事處行銷&公關經理高菱憶也表示,截至2005年旅遊品質保障薦證已推出有11年的時間,而在明年度2006的金品旅遊行程已出爐,有慶澤、新台、雄獅、天海、鳳凰、永航、聯成及開新等8家旅行社新加入金品行列,而那魯灣、百順、耀華、嘉聯、京東、上順、五福、金箭、明泰、綠榕、全興、晶華、中國時報及喜鴻等14家旅行社仍再度獲得薦證,總計2006年有22家旅行社、提供63個行程。
2006皇家盛會 新景點出爐
2006年對泰國人民而言是最莊嚴神聖的一年,為了迎接泰皇登基60年,泰國觀光局也特別舉辦了「2006泰國盛大邀請」旅遊活動,邀請泰國民眾以及海外遊客一同歡慶這場難得盛典,向泰國國王表示崇高敬意,也展現泰國度過種種危機後,呈現的進步與繁榮。
高菱憶表示此活動目的為讚揚泰皇政績及優越才華以及泰皇創立發起的各項推廣專案、吸引更多海外遊客前來泰國旅遊、鼓勵泰國國內旅遊、增加觀光收入及宣傳泰國受國際肯定的正面形象,一整年的盛大慶祝活動,將讓所有遊客感受泰國豐富多樣的文化。
而豐富的節慶,其最盛大的慶典之一為「皇家船艦遊行」,共有52艘壯觀的船艦、2,082位皇家海軍船員、船艦隊形長1,200公尺、寬90公尺,是一場浩大壯觀的遊行活動。另一盛事是2006年中旬曼谷Suvarnabhumi國際機場將開幕啟用,屆時將提供國際旅客更誠摯的服務。
不僅於此,2006年曼谷將有幾個新景點開幕,例如改裝後的第一座皇家劇院(Sala Chalermkrung),這座劇院於1932年拉瑪七世(Prajadipok國王)為慶祝曼谷建城150周年而建;曼谷新建的Siam Paragon購物中心等等。
以上各地,讓旅客在泰國享受慶典的同時,還可體驗貼心的服務,這也是充滿神秘色彩的泰國能成為世界最受歡迎的旅遊國度的主因。
